BoxIdee

GENERATORE A SINTESI DIRETTA(DDS)

Introduzione

Sweep (modulazione) di frequenza

Il progetto del generatore digitale DDS, basato sul chip Analog Devices AD9833, realizza un sintetizzatore di segnali analogici (onda sinusoidale e triangolare) e digitali (onda quadra) mediante la sintesi diretta digitale, ovvero genera la frequenza d'uscita a partire da un valore numerico fornito in ingresso.
Questo consente di ottenere qualsiasi frequenza compresa tra gli estremi dichiarati con una risoluzione di 1 Hz (e potenzialmente, inferiore) con ottima stabilità e precisione.
L'utilizzo di un microproccessore potente quale il PC18F2580 consente di ottenere agevolmente prestazioni addizionali interessanti, quali la modulazione Sweep e l'uscita impulsiva Burst;


In dettaglio, le modalità di funzionamento (nella versione fw 10.2) sono:

  1. Modo 0 [NORMAL]: uscita di frequenza non modulata
  2. Modo 1 [SSWPUP]: Sweep singolo in salita
  3. Modo 2 [SSWPDN]: Sweep singolo in discesa
  4. Modo 3 [RSWPUP]: Sweep ripetitivo in salita
  5. Modo 4 [RSWPUP]: Sweep ripetitivo in discesa
  6. Modo 5 [RSWPUD]: Sweep ripetitivo in salita/discesa
  7. Modo 6 [BURST ]: Burst (pacchetti) di una sola frequenza
  8. Modo 7 [BUSRTA]: Burst (pacchetti) di due frequenze alternate

I parametri di comando (da tastiera o da porta seriale), visualizzati a menù sul display, sono:

  • Modo [MD]
  • Forma d'onda [W]
  • Frequenza (Frequenza bassa) [FREQ/FLOW]
  • Frequenza alta [FLOW]
  • Tempo di scansione (Tempo basso) [TIME SCAN / TL]
  • Tempo alto [TH]

Caratteristiche funzionali
  • Gamma di frequenza: da 1Hz a 2Mhz (estendibile fino a 12.5MHz)
  • Risoluzione: 1Hz su tutta la gamma
  • Uscita sinusoidale, triangolare e quadra (mutualmente esclusive)
  • Uscita TTL (livello fisso 0/5V) selezionando l'uscita quadra
  • Segnale di Trigger (1 msec) al cambio di stato del segnale (escluso modo Normal)
  • Funzioni di Sweep di frequenza e modulazione Burst
  • Memorizzazione dell'impostazione allo spegnimento
  • Impostazione di utilizzo mediante tastierino o porta seriale USB
  • Display LCD da 4x20 caratteri, retroilluminato
Caratteristiche elettriche
  • Livello di uscita regolabile da 0 a 2V di picco
  • Impedenza di uscita: 150 Ohm (comunque personalizzabile)
  • Alimentazione a +5Vdc
  • Assorbimento: circa 150mA massimi
Espandibilità e modularità

Uno degli obiettivi primari del progetto è stato di ottenere la massima flessibilità operativa e versatilità d'uso.
Sia l'hardware, con numerosi punti di accesso e personalizzazione, che il software, modulare e facilmente ampliabile, consentono la modifica delle funzioni o l'introduzione di nuove prestazioni; tra queste cito:

  • Aggiunta di un Encoder incrementale per la selezione veloce della frequenza
  • Aggiunta di un ingresso Frequenzimetro per misure interne ed esterne
  • Comando da PC Windows tramite porta seriale a 57,600bps
  • Pin disponibili per comandi e segnalazioni aggiuntive
  • Aggiunta di moduli software per la generazione di 2 frequenze commutabili
  • Aggiunta di moduli software per l'impostazione della fase del segnale


Descrizione

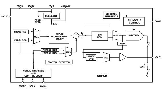
Funzionamento dell'integrato AD9833 ( Datasheet)
Schema a blocchi dell'integrato AD9833

Il cuore del circuito è l'integrato AD9833 di Analog Devices (sample disponibili) il cui schema a blocchi è riportato qui a fianco.
Essenzialmente l'IC utilizza un Accumulatore di Fase, pilotato dal Master Clock fino a 25MHz, per estrarre i campionamenti della forma d'onda da una ROM interna. Un DAC provvede alla conversione ad analogico dei campioni. Tramite comando si può selezionare la forma d'onda triangolare o sinusoidale. Escludendo il DAC si ottiene un'onda quadra, eventualmente divisibile per 2 per renderla simmetrica.
I comandi sono inviati tramite una porta SPI a 2 segnali (SDO e SCL) più un pin di abilitazione alla ricezione (FSYNC).
La massima frequenza generata è la metà del Master Clock. La qualità dell'onda in uscita triangolare si mantiene accettabile fino a circa un quarto di MCLK.
Il chip è in formato TSSOP a 10 pin (qui montato su adattatore DIP).



Un pò di numeri

L'Accumulatore è a 28bit, suddivisi in 2 word da 14bit (+ 4 bit di controllo), per un valore massimo di 2^28 = 268,435,456.
Per stabilire la frequenza d'uscita si calcola innanzitutto il valore K dato dal rapporto MCLK/2^28.
Nel caso presente di MCKL = 8MHz, si ottiene K=0.0298 circa; questo è lo step minimo di variazione della frequenza.
Per semplificare la vita, si stabilisce un moltiplicatore M tale che moltiplicato per K dia 1Hz di variazione.
Il valore esatto sarebbe di M=33.554432 ... valore scomodo che richiederebbe l'uso di calcoli in virgola mobile.
Ulteriore semplificazione, a me va bene così, pongo M=34 così mi basta una moltiplicazione di interi a 24bit. Ovviamente c'è un errore di frequenza di circa -1.5%. Le soluzioni, per chi è interessato, sono 2: scriversi una routine di moltiplicazione di 'float', oppure trovare un cristallo (oscillatore) da 16,777,216 Hz (non l'ho trovato!); con quest'ultimo il moltiplicatore M diventa = 16... bello e facile!


Controllore PIC18F2580

Questa MCU è stata scelta per il numero di pin (25) disponibili, per l'elevata velocità (clock interno fino a 32MHz con PLL), per l'abbondanza di EPROM e RAM, che consente di spaziare in funzionalità e dotazioni.
L'architettura utiilzzata prevede la disponibilità di:

  • 6 (7) pin dedicati a pilotare il display LCD - l'uso del 7* pin (R/W) è selezionabile con ponticello e richiede una versione diversa di FW, più veloce nella gestione del display
  • 3 pin per la porta SPI
  • 1 pin (OSC2) per pilotare il MCLK (selezionabile in alternativa al generatore di clock esterno)
  • 5 pin per l'interfaccia con la tastiera numerica (il 6° pin della keyboard - Strobe - non è utlizzato ma disponibile)
  • 2 pin (TX/RX) per dialogare con un PC su porta seriale
  • 3 pin (MCLR/PGD/PGC) sono utilizzati per la porta di programmazione ICSP< o per l'Encoder incrementale
  • 1 pin (OSC1) è disponibile sulla porta I/O
  • 3 pin (OPT/AUX0/AUX1) sono disponbili, sempre sulla porta I/O, e assegnabili ad altre funzioni

Generazione del Master Clock (MCLK)

Per i miei scopi, utilizzo prevalente in bassa frequenza, la frequenza massima di funzionamento non è cruciale. Diciamo che anche 1MHz sarebbe sufficiente.
Ho pensato quindi di utilizzare il clock di sistema del PIC (8MHz x 4 del PLL = 32MHZ) prelevandolo dal pin OSC2 con frequenza pari a un quarto, ovvero ancora 8MHz. Ciò fornisce un segnale valido fino ad 1-2 MHz.
Come alternativa, ho previsto l'uso di un oscillatore quarzato in chip (modello FOX Electronics) a 16MHz, raddoppiando la frequenza di utilizzo. Volendo si può arrivare fino a 25MHz. Per attuare questa modifica, occorre spostare il ponticello 'OSC' sulla scheda e ricompilare il programma inserendo il nuovo valore del moltiplicatore M.


Connettore ICSP/Encoder

Questo connettore ha una duplice funzione: è utlizzato per la programmazione del PIC come ICSP ed è l'interfaccia per un Encoder rotativo incrementale (vedere la pagina del progetto Encoder)
Al momento (Set 2010) le routine di gestione dell'encoder non sono ancora realizzate; sarà una futura espansione.


Connettore AUX

Qui sono presenti 4 segnali, di cui 2, AUX0 e AUX1 sempre disponibili e personalizzabili (es. frequenzimetro), mentre OSC1 e OPT (questo con un ponticello per fissarlo a 0, 5V o float) dipendenti da eventuali altri scelte realizzative.


Sezione d'uscita

Il doppio operazionale OPA2743 a larga banda (7MHz) amplifica il segnale del 9833 (circa 0.65V) per portarlo a 2Vpp (regolabile).
Segue il controllo d'ampiezza e il classico stadio separatore con uscita a bassa impedenza. Ho usato questo perchè non ho sottomano Opamp a maggiore banda passante... sono sicuro di averli, ma no li trovo! La piedinatura è comunque standard per cui può essere sostituito con altri modelli. Ho previsto un pò di 'pad' di sezionamento per poter inserire altri componenti (es. capacità di blocco DC, filtri, etc); Per il funzionamento, tre coppie di pad sono da ponticellare come indicato sulla serigrafia e nello schema.


Alimentazione

Il tutto è alimentato da un'unica tensione a 5Vdc, proveniente dall'esterno e protetta con un diodo Schotky contre le inversioni di polarità. Sulla scheda, questa tensione è suddivisa in tre percorsi, con filtri LC, per alimentare le sezioni PIC, digitale ed analogica.
I 5V sono portati anche ai connettori Encoder, Seriale, Keyboard; 2 test point TPV e TPG permettono di collegare eventuali altri dispositivi.



L'evoluzione della specie

E' affascinante guardare il proprio (lungo) lavoro praticamente terminato e ricordare, anche visivamente, quanti passaggi, quanti ostacoli, quanti ripensamenti, quanti 'colpi di genio', quanti errori e, soprattutto, quante ore compongono questo prodotto.
In fondo, il bello dell'elettronica amatoriale è proprio questo; "Per aspera ad astra", buttarsi in una sfida e arrivare alla soddisfazione personale, non per gli altri ne per i soldi, solo per se stessi.
Ho voluto raccogliere qui di fianco alcune immagini significative, per mia memoria futura, su come un'idea può diventare realtà, anche nelle piccole cose.



Costruzione

Il circuito stampato è in vetronite a doppia faccia, fatto realizzare esternamente perchè non ho gli strumenti per produrli in casa e anche perchè volevo un'aspetto finale rifinito e professionale.
NOTA: ho alcuni PCB pronti (vedere la pagina Mercatino PCB); chi fosse interessato mi invii un'email.
La basetta è divisa in orizzontale in 2 sezioni: nella parte di sopra ci sono le sezioni digitali, mentre sotto quelle analogiche. Ciascuna sezione ha un proprio piano di massa (DGND e AGND) uniti in un solo punto tramite R7 da 0 Ohm (in realtà è un ponticello metallico) E' anche prevista la possibilità di montare un pannellino metallico di isolamento elettromagnetico tra le 2 sezioni.
Il display LCD 4x20 può essere montato direttamente sullo stampato mediante il suo connettore LCD e 2 fori per viti di fissaggio; in alternativa, classico cavo a 16 poli per remotizzarlo.


Ponticelli e jumper
JUMPERPosizioneFunzione
CSEL 1-2 selettore sorgente di clock per il DDS.
In posizione 1-2, clock dalla MCU a 8 MHz, in posizione 2-3, clock dal chip oscillatore IC4
RW 1-2 Seleziona tra il funzionamento con lettura del pin RW (Busy) dall CPU (posizione 1-2) oppure con pin RW a massa e uso di un delay di attesa (posizione (2-3)
SEL xxx Seleziona la polarità inviata al pin Option (RC1) per funzioni ausiliarie


Firmware [versione 10.2]

flow chart del firmware

Il programma è scritto quasi interamente in Basic, nella versione commerciale Pic18 Simulator IDE di OshonSoft, con alcuni inserti in Assembler nelle parti più critiche in termini di velocità. In particolare, la routine di comunicazione SPI col chip AD9833 è realizzata in software.
Per comodità di 'editing', il programma è suddiviso in un modulo Main, 4 moduli dedicati ad una funzione specifica (Keyboard, Display, Serial, SPI) più un modulo Functions che raccoglie diverse routine di gestione e comando.
Lo schema a blocchi qui di fianco illustra la correlazione tra moduli e funzioni svolte.

Il cuore del programma è rappresentato dall'Interrupt Service Routine (ISR) a bassa priorità che risponde agli interrupt del Timer0 predisposto a 1 msec.
In questa area, in funzione del modo di funzionamento selezionato (Mode) viene calcolata, con le appropriate modulazioni, la frequenza da generare e settato un flag che indica al loop principale di chiamare la routine di invio tramite SPI del comando al DDS.
La ISR ad alta priorità gestisce invece le richieste provenienti dalla tastiera e dalla porta seriale.
La porta seriale è stata realizzata tramite un modulo USB-RS232 di Pololu per collegare il DDS al PC su porta USB.

La tastiera utilizzata è un compromesso; dopo alcuni tentativi perfettamente riusciti con un modulo 'touch control' e superficie in vetro, acquistata a un buon prezzo in Cina, questa idea è stata abbandonata in quanto meccanicamente richiedeva lavorazioni troppo difficili per me. Ho quindi ordinato delle semplicissime tastierine a 16 tasti in policarbonato, non molto sensibili e che richiedono un certo sforzo d'azionamento, però sono facilmente montabili incollandole sulla superficie del contenitore.
Questa tastiera è 'stupida' per cui ho dovuto realizzare un circuitino a parte con un PIC16F88 per gestire la scansione e generare il codice a 4 bit + interrupt al modulo principale. Dopo qualche prova, ho stabilito di inviare al 'grande' PIC i codici brutali del tasto premuto e lasciare che fosse lui, mediante una tabella di conversione, a generare il corretto codice da utilizzare; questo consente di rimappare facilmente i tasti alle funzioni volute.



Download gratuito

» Scarica sorgenti ed eseguibile del DDS e del modulo Keyboard
» Schemi e PCB del DDS e del modulo Keyboard


Click su qualsiasi immagine per ingrandire


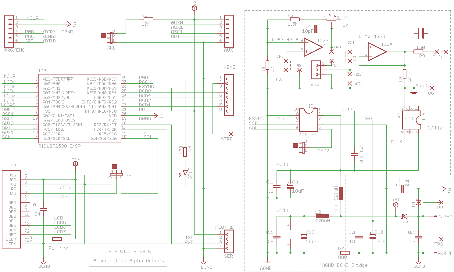
Schema elettrico


Disposizione componenti


Circuito stampato


Layout in 3D


Sweep in frequenza di onda triangolare


Burst di onda sinusoidaleS


Primo test del chip sulla breadboard


Scrittura del firmware su piattaforma di sviluppo

Inserimento degli elementi nel contenitore


Collaudo dell'interfaccia (tastiera e display)


Collaudo dei segnali e della programmazione


Il progetto (quasi) finito

!-- sezione da modificare in ogni pagina -->